Mars du 16 décembre, vidéo de 4h non stop

(astéroïdes, objets transneptuniens et comètes acceptés)
Verrouillé
Casavire

Mars du 16 décembre, vidéo de 4h non stop

Message par Casavire » 20 déc. 2022, 22:26

Je prends ce sujet en route, pour le moins animé :P .
Si j'ai bien compris le chemin est le suivant :
- capture par paquet de 8000 images pour former une image brutes d'empilement. c'est donc une sorte d'équivalent d'AS3, AstroSurface, IRIS, Registax, etc ...
- cette brute floue d'empilement est traitée pour former une image VA. C'est donc un équivalent d'amélioration d'image comme le traitement par ondelettes ou des autres procédés,
- mais comme la capture continue, à partir de la 17ième image par dé-rotation tu améliores l'image centrale de la série (-8, 1, +8). C'est donc l'équivalent de WinJupos pour créer une dérotée.
- la dérotée est améliorée à son tour pour former la finale.
C'est donc une chaîne de tout ce qui a de plus classique dans l'imagerie planétaire avec une caméra couleur,
à la différence près que la capture continue et donc 8000 images plus tard avec le rand décalé de 1 tu obtiens une nouvelle finale décalée de 40s.
Si le temps de capture est suffisamment long tu obtiens une animation (4h dans ton exemple).
De toutes les façons si en lucky-imaging on veut une animation de 4h il faut bien aussi dans WinJupos un certain nombre d'images réparties sur les 4h .

Sorte de bilan à ma sauce : un intervalle de 40s par image finale c'est bien de la VA et 17x40 = 11,4mn de capture pour créer une finale, ça correspond bien à une moyenne de temps d'exposition classique pour une dé-rotation.
En résumé cela correspond bien au procédé classique pour créer une animation, sauf que l'énorme temps du post-traitement disparaît, tout ce fait en parallèle pendant la capture. J'ai juste ?

Juste une question, où s'affiche les finales et quand peut-on voir l'animation car il semble que sur l'écran du soft on ne voit que l'empilée améliorée et non la dérotée ou la finale ?

Concernant la qualité des images :
J'aurais bien aimé voir ce que produisent d'autres softs de VA pour comparer. Il y a personne qui a fait de la VA sur Mars ces derniers temps ? Ici nous sommes bien sur un forum de VA non ?!!
Y a pas d'image VA pour faire une comparaison ou simplement pour se faire une idée ?

J'ai trouvé celle-ci sur le forum d'à coté pour comparer, version du 17 (remarques, ce n'est pas une VA)
http://www.astrosurf.com/topic/158874-m ... epler-254/
A mon avis c'est une très bonne image de Mars et réalisée ces derniers jours.
Mais l'auteur précise "J'ai eu un seeing assez compliqué mais pendant un instant le ciel est devenu très calme, tellement calme que le Cassegrain à pu une nouvelle fois s'exprimé"
En clair il n'a eu qu'une toute petite fenêtre cette nuit là et heureusement il ne l'a pas loupé pour obtenir que 1 mais bonne image.

De ton coté l'animation montre un grand nombre de bonnes images
Ton graphe montre la qualité des images, en X le n° d'image et en Y sa qualité. Effectivement la n°164 n'est pas la meilleure du lot même si elle est tout à fait comparable à celle du forum d'à coté.
Ce que je ne comprend pas c'est pourquoi on peut avoir une qualité supérieure à 100 ?

Coté turbulence le nombre de bonnes images de ton animation prouve une certaine maîtrise de sa correction et probablement au-delà de celle de nos softs lucky-imaging classiques dédiés au astro-amateur. .
Je pense que tout est dans l'empilement particulier de millier d'images que tu pratiques.
Pourrais-tu nous fournir quelques liens de softs ou d'algos libres, qui traitent de la correction d'images turbulentes pour imaginer ce qu'il serait possible dans notre domaine ou au-moins prouver que cela existe ?

Avatar de l’utilisateur
Poussin
Messages : 1409
Inscription : 02 avr. 2020, 14:28
Localisation : 06

Mars du 16 décembre, vidéo de 4h non stop

Message par Poussin » 20 déc. 2022, 22:39

Ah, le compte, créé today, avec un seul message qui sort de nul part. :lol:

Avatar de l’utilisateur
Lavinch31
Messages : 5234
Inscription : 18 sept. 2019, 22:00
Localisation : Haute-Garonne

Mars du 16 décembre, vidéo de 4h non stop

Message par Lavinch31 » 20 déc. 2022, 22:42

Poussin a écrit :
20 déc. 2022, 22:39
Ah, le compte, créé today, avec un seul message qui sort de nul part. :lol:
et les questions/remarques pas trop orientées ....
image.png
image.png (118.23 Kio) Consulté 2071 fois

Avatar de l’utilisateur
soulearth
Messages : 8859
Inscription : 12 juil. 2020, 11:20
Localisation : 69

Mars du 16 décembre, vidéo de 4h non stop

Message par soulearth » 20 déc. 2022, 22:58

Alors ca c'est merveilleux. On nous l'avait pas encore fait ce coup la. :laughing-rolling:
@Casavire bienvenu a toi. N'hesite pas à te presenter dans la rubrique présentation : ici :mrgreen:

Avatar de l’utilisateur
clouzot
Site Admin
Messages : 16406
Inscription : 08 avr. 2019, 23:13
Localisation : 06 et 30

Mars du 16 décembre, vidéo de 4h non stop

Message par clouzot » 20 déc. 2022, 23:00

🧐

Avatar de l’utilisateur
soulearth
Messages : 8859
Inscription : 12 juil. 2020, 11:20
Localisation : 69

Mars du 16 décembre, vidéo de 4h non stop

Message par soulearth » 20 déc. 2022, 23:48

ms55 a écrit :
20 déc. 2022, 15:27
la seconde, un astram vient de me la transmettre par mail, elle est prise le 17/12/2022 à 22h36TU sous de bonnes conditions en lucky imaging,
ms55 a écrit :
20 déc. 2022, 15:27
<< J'ai eu un seeing assez compliqué mais pendant un instant le ciel est devenu très calme, tellement calme que le Cassegrain à pu une nouvelle fois s'exprimé ! bon malheureusement une seule vidéo à pu être enregistré mais elle était pas mal. Cassegrain Kepler 254 sur monture CGX, Caméra ASI 662 MC >>
Et du coup à ce sujet, toujours rien ?
Il est possible que Mr Oger t'ai contacté par mail. Après tout pourquoi pas. Mais dans ce cas, pourquoi laisser planer le doute. Admet que le post identique sur astrosurf est troublant. Hors contexte on pourrait croire que tu testes notre degré de naïveté... Franchement ce serait dommage car dans ce cas c'est l'ensemble de ce que tu nous as expliqué qui serait sujet à caution. Une bien triste nouvelle en sommes.

Astrosurf : http://www.astrosurf.com/topic/158874-m ... epler-254/

Avatar de l’utilisateur
John Mc Burn
Messages : 6383
Inscription : 14 mai 2020, 00:51
Localisation : layon

Mars du 16 décembre, vidéo de 4h non stop

Message par John Mc Burn » 21 déc. 2022, 00:22

Moi j'abandonne... ça a un air de déjà vu ailleurs et j'ai déjà vu la fin du film.

Casavire

Mars du 16 décembre, vidéo de 4h non stop

Message par Casavire » 21 déc. 2022, 01:18

Un site sur la VA dont le seul but est de blablater sur tout sauf sur le sujet comme de vieux blasés aigris qui s'emm..dent, n'a aucun intérêt pour moi.
J'avais bien lu que s'était animé, mais ce n'est pas du tout le mot qui convenait, c'est totalement indigeste.
Bravo pour votre accueil :clap: :clap: :clap:, mais je préfère éviter la contamination.
Au plaisir de ne jamais plus vous entendre.

Avatar de l’utilisateur
John Mc Burn
Messages : 6383
Inscription : 14 mai 2020, 00:51
Localisation : layon

Mars du 16 décembre, vidéo de 4h non stop

Message par John Mc Burn » 21 déc. 2022, 02:20

:lol:

coupé!

On la garde, la première prise est bonne lol #acteurstudio

Quel talent :ave:
Pièces jointes
giphy.gif
giphy.gif (4.53 Mio) Consulté 1984 fois

Avatar de l’utilisateur
ouki
Messages : 7572
Inscription : 09 avr. 2019, 22:24
Localisation : Perpignan

Mars du 16 décembre, vidéo de 4h non stop

Message par ouki » 21 déc. 2022, 02:36

C'EST UN PEU TROP ANIMÉ A MON GOUT ICI.
EN TANT QUE PROPRIÉTAIRE ET POUR RAPPEL NOTRE SUJET PRINCIPAL EST LE VISUEL ASSISTÉ.
NOUS AVONS MIS A DISPOSITION DES RUBRIQUES ANNEXES J'AI BIEN DIS ANNEXES ASTROPHOTO ET PLANÉTAIRE CE GENRE DE DERIVE N'A RIEN A FAIRE SUR AVA.

ms55
Messages : 326
Inscription : 21 sept. 2021, 22:08
Localisation : 67300

Mars du 16 décembre, vidéo de 4h non stop

Message par ms55 » 21 déc. 2022, 05:58

Casavire a écrit :
20 déc. 2022, 22:26
Je prends ce sujet en route, pour le moins animé :P .
Si j'ai bien compris le chemin est le suivant :
- capture par paquet de 8000 images pour former une image brutes d'empilement. c'est donc une sorte d'équivalent d'AS3, AstroSurface, IRIS, Registax, etc ...
- cette brute floue d'empilement est traitée pour former une image VA. C'est donc un équivalent d'amélioration d'image comme le traitement par ondelettes ou des autres procédés,
- mais comme la capture continue, à partir de la 17ième image par dé-rotation tu améliores l'image centrale de la série (-8, 1, +8). C'est donc l'équivalent de WinJupos pour créer une dérotée.
- la dérotée est améliorée à son tour pour former la finale.
C'est donc une chaîne de tout ce qui a de plus classique dans l'imagerie planétaire avec une caméra couleur,
à la différence près que la capture continue et donc 8000 images plus tard avec le rand décalé de 1 tu obtiens une nouvelle finale décalée de 40s.
Si le temps de capture est suffisamment long tu obtiens une animation (4h dans ton exemple).
De toutes les façons si en lucky-imaging on veut une animation de 4h il faut bien aussi dans WinJupos un certain nombre d'images réparties sur les 4h .

Sorte de bilan à ma sauce : un intervalle de 40s par image finale c'est bien de la VA et 17x40 = 11,4mn de capture pour créer une finale, ça correspond bien à une moyenne de temps d'exposition classique pour une dé-rotation.
En résumé cela correspond bien au procédé classique pour créer une animation, sauf que l'énorme temps du post-traitement disparaît, tout ce fait en parallèle pendant la capture. J'ai juste ?

Juste une question, où s'affiche les finales et quand peut-on voir l'animation car il semble que sur l'écran du soft on ne voit que l'empilée améliorée et non la dérotée ou la finale ?

Concernant la qualité des images :
J'aurais bien aimé voir ce que produisent d'autres softs de VA pour comparer. Il y a personne qui a fait de la VA sur Mars ces derniers temps ? Ici nous sommes bien sur un forum de VA non ?!!
Y a pas d'image VA pour faire une comparaison ou simplement pour se faire une idée ?

J'ai trouvé celle-ci sur le forum d'à coté pour comparer, version du 17 (remarques, ce n'est pas une VA)
http://www.astrosurf.com/topic/158874-m ... epler-254/
A mon avis c'est une très bonne image de Mars et réalisée ces derniers jours.
Mais l'auteur précise "J'ai eu un seeing assez compliqué mais pendant un instant le ciel est devenu très calme, tellement calme que le Cassegrain à pu une nouvelle fois s'exprimé"
En clair il n'a eu qu'une toute petite fenêtre cette nuit là et heureusement il ne l'a pas loupé pour obtenir que 1 mais bonne image.

De ton coté l'animation montre un grand nombre de bonnes images
Ton graphe montre la qualité des images, en X le n° d'image et en Y sa qualité. Effectivement la n°164 n'est pas la meilleure du lot même si elle est tout à fait comparable à celle du forum d'à coté.
Ce que je ne comprend pas c'est pourquoi on peut avoir une qualité supérieure à 100 ?

Coté turbulence le nombre de bonnes images de ton animation prouve une certaine maîtrise de sa correction et probablement au-delà de celle de nos softs lucky-imaging classiques dédiés au astro-amateur. .
Je pense que tout est dans l'empilement particulier de millier d'images que tu pratiques.
Pourrais-tu nous fournir quelques liens de softs ou d'algos libres, qui traitent de la correction d'images turbulentes pour imaginer ce qu'il serait possible dans notre domaine ou au-moins prouver que cela existe ?
Tu as bien compris le chemin.

<< Y a pas d'image VA pour faire une comparaison ou simplement pour se faire une idée ?>>
Certains astrams de ce forum ont des images de Mars prises en VA, il suffit d'aller voir la rubrique consacrée au planétaire.

<< Pourrais-tu nous fournir quelques liens de softs ou d'algos libres, qui traitent de la correction d'images turbulentes pour imaginer ce qu'il serait possible dans notre domaine ou au-moins prouver que cela existe ? >>
Pour prouver que cela est possible tu pourrais commencer par traiter les 17 images (n°156 à n°172) du répertoire "png" avec tes propres outils comme je l'ai déjà suggéré à certains.
Si tu rencontres la moindre difficulté lors de ton parcours pour atteindre l'image finale, je peux t'aider.
Cette démarche devrait permettre de lever tes derniers doutes.
Ce serait aussi très important de noter le temps passé pour chaque opération et d'indiquer chaque fois l'outil utilisé.

<< Ce que je ne comprend pas c'est pourquoi on peut avoir une qualité supérieure à 100 ? >>
Au cours de ta manipulation, je t'enverrais si tu le souhaite l'algo utilisé en mp pour ne pas transformer ce post en outil de développement car ce n'est pas l'objet.

<< Juste une question, où s'affiche les finales et quand peut-on voir l'animation car il semble que sur l'écran du soft on ne voit que l'empilée améliorée et non la dérotée ou la finale ? >>
J'ai 3 versions en cours de turbu :
- la version d'exploitation qui correspond à 0.6
- la future version d'exploitation qui intègre la recherche en profondeur qui correspond à 0.7
- la version en cours de développement qui intègre le modèle de dégradation de donnés qui correspond à 0.8

J'espère avoir répondu à l'essentiel de tes questions.

ms55
Messages : 326
Inscription : 21 sept. 2021, 22:08
Localisation : 67300

Mars du 16 décembre, vidéo de 4h non stop

Message par ms55 » 21 déc. 2022, 06:02

ouki a écrit :
21 déc. 2022, 02:36
C'EST UN PEU TROP ANIMÉ A MON GOUT ICI.
EN TANT QUE PROPRIÉTAIRE ET POUR RAPPEL NOTRE SUJET PRINCIPAL EST LE VISUEL ASSISTÉ.
NOUS AVONS MIS A DISPOSITION DES RUBRIQUES ANNEXES J'AI BIEN DIS ANNEXES ASTROPHOTO ET PLANÉTAIRE CE GENRE DE DERIVE N'A RIEN A FAIRE SUR AVA.
Ce serait bien si les réponses qui n'ont rien à voir avec le sujet étaient purgées de ce post. Cela en rendrait la lecture plus facile et permettrait à ceux qui veulent faire un essai avec leur propres outils de s'exprimer plus facilement.

ms55
Messages : 326
Inscription : 21 sept. 2021, 22:08
Localisation : 67300

Mars du 16 décembre, vidéo de 4h non stop

Message par ms55 » 21 déc. 2022, 06:11

exaxe a écrit :
20 déc. 2022, 20:05
C'est ton pote boomerang.
J'ai 4 SER de Mars en ir685, sur 25mn à 200 I/S soit +80000 images
Tu peux les passer dans ton soft?
Les resultats que j'arrive à sortir sont tres moyen, la turbulence abime les acquisitions en LI.
ya pas d'arnaque de mon coté , juste de la curiosité et vraiment une envie de comprendre (pour l'instant)
Cela represente en ZIP 7go , je regarde comment te donner le lien.
Apres , c'est selon le temps que tu as et l'envie, pas de pression ...
Je constate que tu as des images de Mars prises en lucky imaging donc rien ne t'empêche de traiter les 17 fichiers du répertoire png.
Après tu pourras toujours ouvrir un nouveau post consacré à ta demande.
Ceci dit pour sortir une image finale RGB, il me faut :
(8+1+8) x 8000 = 136000 images brutes,
ce qui n'est pas très loin de tes 80000 images brutes,
donc cela semble faisable.

exaxe
Messages : 142
Inscription : 05 mai 2022, 15:57
Localisation : surgeres

Mars du 16 décembre, vidéo de 4h non stop

Message par exaxe » 21 déc. 2022, 07:52

ms55 a écrit :
21 déc. 2022, 06:11
e constate que tu as des images de Mars prises en lucky imaging donc rien ne t'empêche de traiter les 17 fichiers du répertoire png.
Après tu pourras toujours ouvrir un nouveau post consacré à ta demande.
Rien m'empeche c'est sur! :D Mais ce n'est pas ma proposition! Je sais traiter des photos planetaires (même si j'ai plein de choses à apprendre! et cela continu...)
On s'en fout d'ailleurs, c'est tes données!
Ma question est hyper simple :
Avec mes données peux tu faire quelques choses? car je trouve qu'avec mon protocole habituel j'ai rien de bien !
Peux tu me donner ton mail que je puisse t'envoyer mes SER?

ms55
Messages : 326
Inscription : 21 sept. 2021, 22:08
Localisation : 67300

Mars du 16 décembre, vidéo de 4h non stop

Message par ms55 » 21 déc. 2022, 08:43

Je poursuis avec la super résolution x1 et x1.5 toujours avec la n°164 qui est dans la moyenne des bonnes images (la série n°48 à n°81 est un cran au dessus en terme de qualité) :
164.png
164.png (48.92 Kio) Consulté 1923 fois
164.png
164.png (98.42 Kio) Consulté 1923 fois
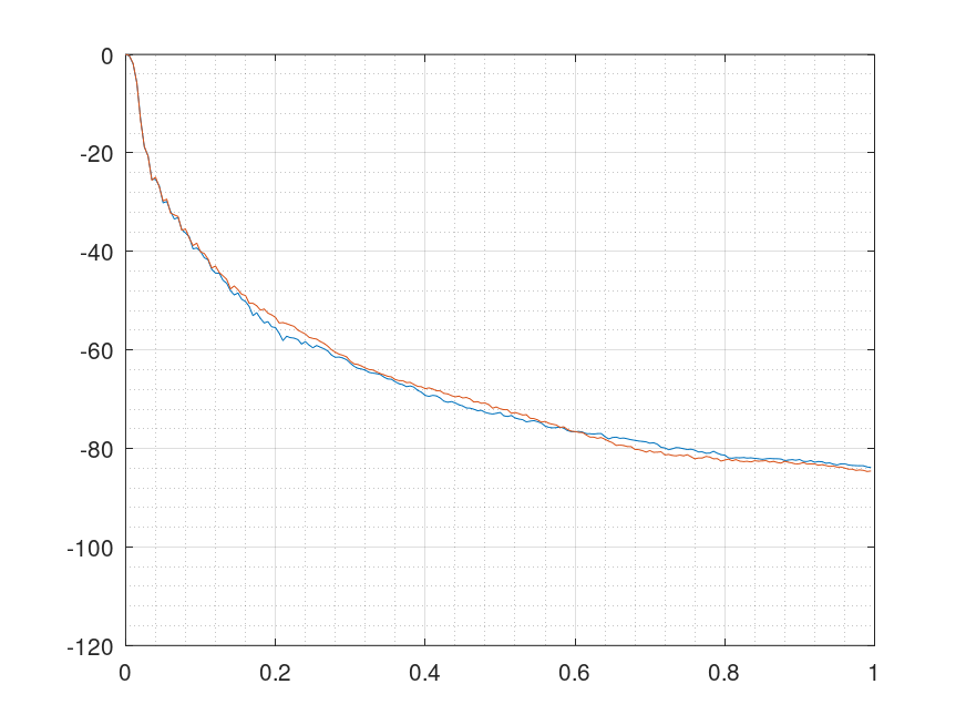
La super résolution est une fonctionnalité de la version 0.8 de turbu, on peut comparer la SR_x1 (courbe rouge) au MDD (courbe bleu) :
164_g.png
164_g.png (52.15 Kio) Consulté 1923 fois
La SR_x1 offre une meilleure gestion du bruit résiduel sur toute la bande de fréquence (courbe NPS plus régulière).

Avatar de l’utilisateur
soulearth
Messages : 8859
Inscription : 12 juil. 2020, 11:20
Localisation : 69

Mars du 16 décembre, vidéo de 4h non stop

Message par soulearth » 21 déc. 2022, 09:27

164.png
164.png (98.42 Kio) Consulté 1900 fois
Ne le prend pas mal, je sais que le soft est encore en dev, mais tu as comme un effet de chromatisme. Ce qui est surprenant sur des images prises avec un C11.

exaxe
Messages : 142
Inscription : 05 mai 2022, 15:57
Localisation : surgeres

Mars du 16 décembre, vidéo de 4h non stop

Message par exaxe » 21 déc. 2022, 09:40

Par ta réponse je conclus que tout ceci est du flan. C'est-à-dire non consistent. Fais gaffe avec tes artefacts de lissage tu pourrais détecter du volcanisme sur IO!

Avatar de l’utilisateur
John Mc Burn
Messages : 6383
Inscription : 14 mai 2020, 00:51
Localisation : layon

Mars du 16 décembre, vidéo de 4h non stop

Message par John Mc Burn » 21 déc. 2022, 09:45

ce fil est surréaliste, on est plus a un artefact près, pas vrai?

ms55
Messages : 326
Inscription : 21 sept. 2021, 22:08
Localisation : 67300

Mars du 16 décembre, vidéo de 4h non stop

Message par ms55 » 21 déc. 2022, 09:45

soulearth a écrit :
21 déc. 2022, 09:27
164.png
Ne le prend pas mal, je sais que le soft est encore en dev, mais tu as comme un effet de chromatisme. Ce qui est surprenant sur des images prises sur un C11.
C'est tout frais avec des bugs mais assez vite corrigé :
164_x1.png
164_x1.png (42.17 Kio) Consulté 1886 fois
164.png
164.png (88.58 Kio) Consulté 1886 fois
Avec éventuellement un léger renforcement :
164_sr.png
164_sr.png (94.76 Kio) Consulté 1877 fois
Dernière modification par ms55 le 21 déc. 2022, 09:51, modifié 1 fois.

Avatar de l’utilisateur
soulearth
Messages : 8859
Inscription : 12 juil. 2020, 11:20
Localisation : 69

Mars du 16 décembre, vidéo de 4h non stop

Message par soulearth » 21 déc. 2022, 09:49

ms55 a écrit :
21 déc. 2022, 09:45
C'est tout frais avec des bugs mais assez vite corrigé :
Effectivement c'est bien mieux ^^

ms55
Messages : 326
Inscription : 21 sept. 2021, 22:08
Localisation : 67300

Mars du 16 décembre, vidéo de 4h non stop

Message par ms55 » 21 déc. 2022, 09:54

soulearth a écrit :
21 déc. 2022, 09:49
ms55 a écrit :
21 déc. 2022, 09:45
C'est tout frais avec des bugs mais assez vite corrigé :
Effectivement c'est bien mieux ^^
Avantage de la super résolution c'est que l'on peut pousser jusqu'à x4 mais x1.5 je trouve que c'est pas mal.
L'algorithme drizzle permet aussi de faire cela mais aujourd'hui les algos de super résolution sont plus performants.

NASA-JPL propose aussi une méthode permettant de faire de la super résolution dès l'acquisition, je ne l'ai pas testé mais l'idée semble intéressante :
https://github.com/nasa-jpl/pmapper

ms55
Messages : 326
Inscription : 21 sept. 2021, 22:08
Localisation : 67300

Mars du 16 décembre, vidéo de 4h non stop

Message par ms55 » 21 déc. 2022, 12:00

John Mc Burn a écrit :
21 déc. 2022, 09:45
ce fil est surréaliste, on est plus a un artefact près, pas vrai?
Un alignement des couches RGB mal placé et cet artefact suit depuis le début du post.
Sa correction prend 1 minute : ;)
164_sr.png
164_sr.png (94.76 Kio) Consulté 1586 fois

Avatar de l’utilisateur
clouzot
Site Admin
Messages : 16406
Inscription : 08 avr. 2019, 23:13
Localisation : 06 et 30

Mars du 16 décembre, vidéo de 4h non stop

Message par clouzot » 21 déc. 2022, 12:21

@ms55 il serait vraiment bienvenu que tu accèdes à la demande d’ @exaxe et que tu passes sa vidéo à ta « moulinette ». Ce serait la meilleure façon de prouver au monde que ta procédure vaut le coup de s’y arrêter, puisque ça donnera une vraie référence.

(Sinon je me suis permis d’envoyer ton doppelganger en orbite martienne. Si on peut éviter ce genre d’enfantillage, je gagnerai quelques années d’espérance de vie)

ms55
Messages : 326
Inscription : 21 sept. 2021, 22:08
Localisation : 67300

Mars du 16 décembre, vidéo de 4h non stop

Message par ms55 » 21 déc. 2022, 13:19

clouzot a écrit :
21 déc. 2022, 12:21
@ms55 il serait vraiment bienvenu que tu accèdes à la demande d’ @exaxe et que tu passes sa vidéo à ta « moulinette ». Ce serait la meilleure façon de prouver au monde que ta procédure vaut le coup de s’y arrêter, puisque ça donnera une vraie référence.

(Sinon je me suis permis d’envoyer ton doppelganger en orbite martienne. Si on peut éviter ce genre d’enfantillage, je gagnerai quelques années d’espérance de vie)
Qu'il ouvre un nouveau post avec un lien vers ses 80000 images brutes.
Moi, je ne fais pas des chichis pour traiter les images des autres. ;)
Ceci dit, pourquoi ne pas avoir fait directement des images RGB, la turbulence était si forte ?

Avatar de l’utilisateur
clouzot
Site Admin
Messages : 16406
Inscription : 08 avr. 2019, 23:13
Localisation : 06 et 30

Mars du 16 décembre, vidéo de 4h non stop

Message par clouzot » 21 déc. 2022, 13:38

ms55 a écrit :
21 déc. 2022, 13:19
Qu'il ouvre un nouveau post avec un lien vers ses 80000 images brutes.
Ok. @exaxe pourrais-tu ouvrir un post avec un lien vers ta vidéo de test ? Qu’on puisse voir ce dont « turbu » est capable par rapport à un traitement conventionnel. Merci.

Verrouillé

Revenir à « Imagerie planétaire, solaire et lunaire »