Lucky or not lucky, that is the question

(astéroïdes, objets transneptuniens et comètes acceptés)
Verrouillé
ms55
Messages : 326
Inscription : 21 sept. 2021, 22:08
Localisation : 67300

Lucky or not lucky, that is the question

Message par ms55 » 02 déc. 2022, 15:48

Les logiciels planétaires actuels utilisent le lucky imaging pour obtenir de bonnes images quand les conditions le permettent.
Quand les conditions se dégradent comme dans l'exemple que je vais présenter alors les télescopes restent à la maison.

Le 10 novembre 2022, les conditions n'étaient pas bonnes (turbulence, brume, passages nuageux) mais cela ne m'a pas empêché d'obtenir la vidéo suivante entre 2 passages nuageux :
jup_hr.gif
jup_hr.gif (9.39 Mio) Consulté 3015 fois
La méthode utilisée ne fait pas appel au lucky imaging mais à une recherche en profondeur des détails dans 8 images avant et 8 images après l'image courante.
Pour comparer les 2 méthodes, j'ai retrouvé une image prise le lendemain dans de bonnes conditions et en lucky imaging par Christopher GO, c'est l'image de droite que je compare à mon image n°21 résultant d'une recherche en profondeur :
21_comp.png
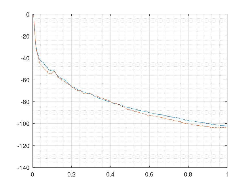
Si je compare les 2 images, elles sont relativement proches dans la gestion du bruit, leurs courbes NPS se superposent presque (la courbe bleu correspond à mon image n°21) :
21_g.png
21_g.png (54.02 Kio) Consulté 3015 fois
Quand les conditions sont excellentes les 2 méthodes tendent vers le même résultat mais cela n'arrive que très rarement.
Quand les conditions se dégradent comme le 10 novembre dans l'Est de la France alors le lucky imaging devient inopérant.

L'image originale de Christopher GO que j'ai réduite pour la comparer à mon image n°21 :
jup_go_1.png
jup_go_1.png (605.52 Kio) Consulté 3015 fois
Dans la série de 96 images, j'ai 8 images meilleures que la n°21.
L'image n°21 a été prise en RGB avec un C11 alors que l'image de Christopher GO est prise en LRGB avec un C14.
Dans un cas c'est de la vidéo assistée (traitements en live) et dans l'autre de l'astrphoto (traitements différés). ;)

Avatar de l’utilisateur
steph37
Messages : 4389
Inscription : 14 avr. 2021, 11:03
Localisation : Chenonceaux

Lucky or not lucky, that is the question

Message par steph37 » 02 déc. 2022, 16:43

Ah oui ce sont de beaux résultats et quelque chose qui fonctionne même par conditions météo pas formidable, devrait intéresser beaucoup de monde. :D

Penses-tu pouvoir en dire plus sur les paramètres de prises de vue, le traitement ?

ms55
Messages : 326
Inscription : 21 sept. 2021, 22:08
Localisation : 67300

Lucky or not lucky, that is the question

Message par ms55 » 02 déc. 2022, 20:55

steph37 a écrit :
02 déc. 2022, 16:43
Ah oui ce sont de beaux résultats et quelque chose qui fonctionne même par conditions météo pas formidable, devrait intéresser beaucoup de monde. :D

Penses-tu pouvoir en dire plus sur les paramètres de prises de vue, le traitement ?
Je ferais un récapitulatif début de l'an prochain car j'ai le même type d'essai sur Jupiter, Saturne, Mars et la Lune.
L'image de GO est intéressante mais ce n'est qu'une image isolée aussi j'ai fait aussi une comparaison entre mon image n°25 bruitée (à gauche), débruitée (à droite) et Juno (incrusté dans l'image de gauche) :
25_comp.png
On retrouve bien les différentes structures malgré les mauvaises conditions et on peut même les voir évoluer grâce à la vidéo.

Pour Mars c'est encore plus impressionnant, je vais préparer une comparaison pour les images du 7 novembre dont voici un échantillon :
19_final.png
19_final.png (39.93 Kio) Consulté 2973 fois
Le 10 novembre, je n'ai pas eu le temps de faire Mars car la lame du C11 était couverte de buée quand Mars devenait observable.
Ne pas perdre de vue que tout cela reste du domaine de la vidéo assistée. ;)

Avatar de l’utilisateur
soulearth
Messages : 8859
Inscription : 12 juil. 2020, 11:20
Localisation : 69

Lucky or not lucky, that is the question

Message par soulearth » 03 déc. 2022, 13:53

Bonjour @ms55
Pour que je ne me fourvoie pas :
On a bien ta version à gauche et celle de Mr Go a droite. C'est bien ca ?
21_comp.png
Si je résume,
MS55 -> RGB avec un C11
Christopher GO -> LRGB avec un C14.

exaxe
Messages : 142
Inscription : 05 mai 2022, 15:57
Localisation : surgeres

Lucky or not lucky, that is the question

Message par exaxe » 03 déc. 2022, 18:01

MS T'es la maintenant!

ms55
Messages : 326
Inscription : 21 sept. 2021, 22:08
Localisation : 67300

Lucky or not lucky, that is the question

Message par ms55 » 03 déc. 2022, 18:31

soulearth a écrit :
03 déc. 2022, 13:53
Bonjour @ms55
Pour que je ne me fourvoie pas :
On a bien ta version à gauche et celle de Mr Go a droite. C'est bien ca ?
21_comp.png
Si je résume,
MS55 -> RGB avec un C11
Christopher GO -> LRGB avec un C14.
Oui c'est cela et avec des conditions d'observation bien différentes (seeing, transparence, hauteur, diamètre).
J'aimerais bien trouver des images de Jupiter faites dans l'Est de la France le 10 novembre 2022 mais je pense que les conditions d'acquisition n'étaient pas propices au lucky imaging (comme souvent en imagerie planétaire).
Ceci dit, les 2 images ont été prises à 20 heures d'intervalle (2 rotation de Jupiter environ) ce qui explique peut-être les bonnes conditions d'observation de C.GO.

Avatar de l’utilisateur
soulearth
Messages : 8859
Inscription : 12 juil. 2020, 11:20
Localisation : 69

Lucky or not lucky, that is the question

Message par soulearth » 03 déc. 2022, 21:09

ms55 a écrit :
02 déc. 2022, 15:48
Oui c'est cela et avec des conditions d'observation bien différentes
Difficile de pouvoir comparer quoi que ce soit dans ce cas. D'autant que Christopher Go obtient de très bons résultats.

ms55
Messages : 326
Inscription : 21 sept. 2021, 22:08
Localisation : 67300

Lucky or not lucky, that is the question

Message par ms55 » 03 déc. 2022, 23:07

soulearth a écrit :
03 déc. 2022, 21:09
ms55 a écrit :
02 déc. 2022, 15:48
Oui c'est cela et avec des conditions d'observation bien différentes
Difficile de pouvoir comparer quoi que ce soit dans ce cas. D'autant que Christopher Go obtient de très bons résultats.
Comment voulez-vous comparer 2 choses qui ne sont pas comparables ?
Le lucky imaging ne permettra jamais d'obtenir ce résultat dans des conditions comparables.
Par contre quand le seeing est de 8/10 et la transparence de 4/5 (c'est à dire peu souvent) comme dans le cas de C.GO alors les outils traditionnels basés sur le lucky imaging permettent d'obtenir un résultat.

Avatar de l’utilisateur
soulearth
Messages : 8859
Inscription : 12 juil. 2020, 11:20
Localisation : 69

Lucky or not lucky, that is the question

Message par soulearth » 03 déc. 2022, 23:39

ms55 a écrit :
03 déc. 2022, 23:07
Comment voulez-vous comparer 2 choses qui ne sont pas comparables ?
On est bien d'accord et c'était justement le sens de mon propos en disant : "difficile de pouvoir comparer...".
Je suis par conséquent ravi qu'on soit d'accord sur ce point car à la lecture de l'extrait suivant, j'ai cru un temps que ta démarche était de comparer les deux images.
ms55 a écrit :
03 déc. 2022, 23:07
Pour comparer les 2 méthodes, j'ai retrouvé une image prise le lendemain dans de bonnes conditions et en lucky imaging par Christopher GO, c'est l'image de droite que je compare à mon image n°21 résultant d'une recherche en profondeur :
[Images]
Si je compare les 2 images...
Certainement une erreur de compréhension de ma part induite par l'utilisation consécutive du terme "comparer" puis "compare" dans une seule et même phrase, suivi ensuite de l'expression "si je compare " :closedeyes:
Dernière modification par soulearth le 03 déc. 2022, 23:49, modifié 2 fois.

ms55
Messages : 326
Inscription : 21 sept. 2021, 22:08
Localisation : 67300

Lucky or not lucky, that is the question

Message par ms55 » 03 déc. 2022, 23:46

soulearth a écrit :
03 déc. 2022, 23:39
ms55 a écrit :
03 déc. 2022, 23:07
Comment voulez-vous comparer 2 choses qui ne sont pas comparables ?
On est bien d'accord et c'était justement le sens de mon propos en disant : "difficile de pouvoir comparer...".
Je suis pat conséquent ravi qu'on soit d'accord sur ce point car à la lecture de l'extrait suivant, j'ai cru un temps que ta démarche était de comparer les deux images.
ms55 a écrit :
03 déc. 2022, 23:07
Pour comparer les 2 méthodes, j'ai retrouvé une image prise le lendemain dans de bonnes conditions et en lucky imaging par Christopher GO, c'est l'image de droite que je compare à mon image n°21 résultant d'une recherche en profondeur :
Certainement une erreur de compréhension de ma part induite par l'utilisation consécutive du terme "comparer" puis "compare" dans une seule et même phrase. :closedeyes:
S'il y a comparaison, elle ne peut se faire que dans un sens, je pense que cette subtilité vous a échappé. ;)

Avatar de l’utilisateur
soulearth
Messages : 8859
Inscription : 12 juil. 2020, 11:20
Localisation : 69

Lucky or not lucky, that is the question

Message par soulearth » 04 déc. 2022, 00:08

ms55 a écrit :
02 déc. 2022, 20:55
J'aimerais bien trouver des images de Jupiter faites dans l'Est de la France le 10 novembre 2022 mais je pense que les conditions d'acquisition n'étaient pas propices
ms55 a écrit :
03 déc. 2022, 18:31
S'il y a comparaison, elle ne peut se faire que dans un sens, je pense que cette subtilité vous a échappé. ;)
S'il y a bien une subtilité qui m'échappe c'est qu'il vous suffirait de sauvegarder les images ou vidéos brutes pour pouvoir comparer le résultat entre un traitement classique et votre méthode en utilisant les mêmes données sources. Pour quelqu'un qui développe et travaille sur une solution de traitement d'images astro, sauvegarder les brutes ça doit être faisable...
En allant chercher les images d'une autre personne les biais sont innombrables et la démarche de comparaison est caduc avant même qu'on s'y attarde, et ce quelque soit le sens. ;)

ms55
Messages : 326
Inscription : 21 sept. 2021, 22:08
Localisation : 67300

Lucky or not lucky, that is the question

Message par ms55 » 04 déc. 2022, 07:17

soulearth a écrit :
04 déc. 2022, 00:08
ms55 a écrit :
02 déc. 2022, 20:55
J'aimerais bien trouver des images de Jupiter faites dans l'Est de la France le 10 novembre 2022 mais je pense que les conditions d'acquisition n'étaient pas propices
ms55 a écrit :
03 déc. 2022, 18:31
S'il y a comparaison, elle ne peut se faire que dans un sens, je pense que cette subtilité vous a échappé. ;)
S'il y a bien une subtilité qui m'échappe c'est qu'il vous suffirait de sauvegarder les images ou vidéos brutes pour pouvoir comparer le résultat entre un traitement classique et votre méthode en utilisant les mêmes données sources. Pour quelqu'un qui développe et travaille sur une solution de traitement d'images astro, sauvegarder les brutes ça doit être faisable...
En allant chercher les images d'une autre personne les biais sont innombrables et la démarche de comparaison est caduc avant même qu'on s'y attarde, et ce quelque soit le sens. ;)
Cette manip a déjà été faite : sauvegarde de 10 vidéos SER de 3000 images brutes chacune (1,4Go par vidéo) et le résultat c'est qu'en l'absence de lucky region suffisamment nombreuses, les méthodes actuelles ne permettent pas de sortir un résultat. En allant chercher les détails en profondeur, le résultat est tout autre et cela permet surtout de sortir son télescope bien plus souvent. ;)
La comparaison avec les méthodes actuelles n'est qu'à sens unique et encore il faut attendre des conditions favorables comme ici (2 rotations complètes de Jupiter) pour la faire.
Du coup, après les sauvegardes de fichiers SER qui font perdre du temps et de l'espace disque, je suis passé aux images brutes cumulées.
Dans l'exemple de ce post c'est 6000 images brutes toutes les 56s pour une image de la vidéo assistée.
Mais là aussi, les méthodes traditionnelles échouent quand les lucky regions se font rares.
Tout cela se démontre en 2 images ... passer de celle de gauche à celle de droite (l'image n°21 qui est dans le tiers supérieur du lot en terme de qualité) :
21_comp.png
Pour obtenir l'image détaillée de droite, il a fallu brasser :
(8+1+8) x 6000 = 102000 images brutes.
Le résumé des différentes étapes en image.
1) Cumul de 6000 images brutes :
21.png
21.png (180.45 Kio) Consulté 2813 fois
2) Image de la VA actuelle (turbu version 0.6) :
21.png
21.png (496.03 Kio) Consulté 2813 fois
3) Fusion (8+1+8) :
21.png
21.png (591.73 Kio) Consulté 2813 fois
4) Résultat final :
21.png
21.png (297.25 Kio) Consulté 2813 fois
Dans la version 0.7 de turbu, les étapes 3 et 4 seront faites en ligne, il n'y aura donc plus de traitement hors ligne en 2023.
Aux répertoires png et sharp viendront s'ajouter les répertoire fusion et final ... la boucle sera bouclée, le visuel assisté aura rejoint l'astrophoto planétaire.
C'est le prix qu'il faut payer pour avoir un petit carré de lune sur sa terrasse. :D

Avatar de l’utilisateur
steph37
Messages : 4389
Inscription : 14 avr. 2021, 11:03
Localisation : Chenonceaux

Lucky or not lucky, that is the question

Message par steph37 » 04 déc. 2022, 09:21

@ms55 merci pour ces explications !
Est-ce que tu as déjà fait des essais sur des nébuleuses planétaires ?

Avatar de l’utilisateur
soulearth
Messages : 8859
Inscription : 12 juil. 2020, 11:20
Localisation : 69

Lucky or not lucky, that is the question

Message par soulearth » 04 déc. 2022, 09:51

Oui. Merci @ms55 , c'est sympa de nous avoir rappelé les différentes étapes du traitement.

Mais du coup quelle image correspond à un traitement classique ( genre stack AS3 + optionnellement derotation winjupos + ondelettes astrosurface ) ?

Avatar de l’utilisateur
steph37
Messages : 4389
Inscription : 14 avr. 2021, 11:03
Localisation : Chenonceaux

Lucky or not lucky, that is the question

Message par steph37 » 04 déc. 2022, 14:35

ms55 a écrit :
04 déc. 2022, 09:21
sauvegarde de 10 vidéos SER de 3000 images brutes chacune (1,4Go par vidéo) et le résultat c'est qu'en l'absence de lucky region suffisamment nombreuses, les méthodes actuelles ne permettent pas de sortir un résultat.
Et si tu nous mettais à dispo ces 10 vidéos SER et qu'on essayait ici de les traiter par des méthodes classiques pour bien voir ce qu'apporte ton traitement ?

ms55
Messages : 326
Inscription : 21 sept. 2021, 22:08
Localisation : 67300

Lucky or not lucky, that is the question

Message par ms55 » 04 déc. 2022, 21:37

steph37 a écrit :
04 déc. 2022, 09:21
@ms55 merci pour ces explications !
Est-ce que tu as déjà fait des essais sur des nébuleuses planétaires ?
Oui sur les nébuleuses planétaires et les amas globulaires brillants du ciel profond.
Pour l'instant, je termine la Lune, Mars, Jupiter et Saturne. Les objets du ciel profond suivront plus tard.

ms55
Messages : 326
Inscription : 21 sept. 2021, 22:08
Localisation : 67300

Lucky or not lucky, that is the question

Message par ms55 » 04 déc. 2022, 21:41

steph37 a écrit :
04 déc. 2022, 14:35
ms55 a écrit :
04 déc. 2022, 09:21
sauvegarde de 10 vidéos SER de 3000 images brutes chacune (1,4Go par vidéo) et le résultat c'est qu'en l'absence de lucky region suffisamment nombreuses, les méthodes actuelles ne permettent pas de sortir un résultat.
Et si tu nous mettais à dispo ces 10 vidéos SER et qu'on essayait ici de les traiter par des méthodes classiques pour bien voir ce qu'apporte ton traitement ?
Pas de problème, je mettrais les 10 fichiers SER dans ma Dropbox dans le courant de la semaine, le temps de faire de la place.
Tu pourras constater que quand les lucky regions se font rares, les résultats sont pas terribles avec les outils actuels (AS3, WinJupos, AstroSurface, ...).

Avatar de l’utilisateur
steph37
Messages : 4389
Inscription : 14 avr. 2021, 11:03
Localisation : Chenonceaux

Lucky or not lucky, that is the question

Message par steph37 » 04 déc. 2022, 21:51

Super !
Merci à toi !

ms55
Messages : 326
Inscription : 21 sept. 2021, 22:08
Localisation : 67300

Lucky or not lucky, that is the question

Message par ms55 » 04 déc. 2022, 21:56

soulearth a écrit :
04 déc. 2022, 09:51
Oui. Merci @ms55 , c'est sympa de nous avoir rappelé les différentes étapes du traitement.

Mais du coup quelle image correspond à un traitement classique ( genre stack AS3 + optionnellement derotation winjupos + ondelettes astrosurface ) ?
A propos de traitement classique, j'ai trouvé cette image de la soirée du 10 novembre 2022 faite au Japon :
j221110a1.jpg
j221110a1.jpg (65.1 Kio) Consulté 2719 fois
Nous pouvons la comparer à mon image n°102 à laquelle j'ai fait subir une rotation de 180° :
102.png
102.png (294.61 Kio) Consulté 2719 fois
Il n'y a pas photo, le lucky imaging réduit le nombre d'images brutes mises en jeu :
6000 x 50% x 8 = 24000 images brutes
alors que ma méthode non basée sur les lucky region va chercher les détails en profondeur :
6000 x 100% x (8+1+8) = 102000 images brutes.

Ces images parlent d'elles-mêmes. ;)

Avatar de l’utilisateur
soulearth
Messages : 8859
Inscription : 12 juil. 2020, 11:20
Localisation : 69

Lucky or not lucky, that is the question

Message par soulearth » 04 déc. 2022, 23:25

Bonsoir @ms55
Tout d'abord sachez que j'admire votre pugnacité. Cependant, si je résume; A ma question : "Mais du coup quelle image correspond à un traitement classique ( genre stack AS3 + optionnellement derotation winjupos + ondelettes astrosurface ) ?"

Vous me répondez :
ms55 a écrit :
04 déc. 2022, 21:56
j'ai trouvé cette image de la soirée du 10 novembre 2022 faite au Japon
Alors que quelques lignes au dessus, à ma remarque : il vous suffirait de sauvegarder les images ou vidéos brutes pour pouvoir comparer le résultat entre un traitement classique et votre méthode en utilisant les mêmes données sources

Vous me répondiez :
ms55 a écrit :
04 déc. 2022, 07:17
Cette manip a déjà été faite : sauvegarde de 10 vidéos SER de 3000 images brutes chacune
Complété par une longue explication illustrée de 6 images pour lesquels manifestement, aucune ne correspond à un traitement dit "classique".

Je dois avouer que vous avez un certain talent pour trouver des images de Jupiter prise à l'autre bout du monde mais ca ne nous avance guère. D'ailleurs, la remarque suivante s'applique encore et toujours:
soulearth a écrit :
04 déc. 2022, 00:08
En allant chercher les images d'une autre personne les biais sont innombrables et la démarche de comparaison est caduc avant même qu'on s'y attarde, et ce quelque soit le sens.
Et honnêtement la conversation est ubuesque.
1 -> Vous comparez deux images de sources différentes
2 -> On relève qu'il serait plus pertinent de comparer des images issues des memes brutes
3 -> Vous répondez que le test a déjà été fait
4 -> Vous comparez deux images de sources différentes
:doh:

Au risque de paraître un peu vieux jeu, mais afin de faciliter les échanges, il me semble important de rappeler ce qu'est la méthode scientifique. Certes la pauvre a pris quelques rides, mais il parait qu'elle a fait ses preuves dans quelques domaines ....

Image
Comme le résume assez bien ce schéma, la méthode scientifique comprend 4 grandes étapes qui sont pour commencer la théorie et la prédiction. Nous ne reviendrons pas dessus, vous travaillez sur votre sujet depuis un moment déjà et semblez sur de votre coup.

Ensuite vient l’expérience et l'observation. Nous en sommes donc la.
Pour que l’expérience ai du sens, elle doit respecter un protocole expérimental. Protocole qui a entre autres objectifs que l'expérience ai un quelconque intérêt. C'est à dire, une utilité allant au delà du plaisir simple de pouvoir balancer tous les résultats à la corbeille tellement on ne peut rien en déduire.

Pour se faire, dans notre cas, la base est de travailler sur les mêmes fichiers brutes. A savoir, une vidéo d'images parfaitement continues, non traitées, non triées, non compressées, non réduite et à l'histogramme non modifié de quelques façon. Pas besoin que les vidéos soient très longues, environ 30s. Et bien sûr, pour pouvoir comparer fournir aussi l'image issue de votre soft.

ms55 a écrit :
04 déc. 2022, 21:41
je mettrais les 10 fichiers SER dans ma Dropbox dans le courant de la semaine, le temps de faire de la place.
Génial! Ainsi, nous pourrons passer à l’expérience et les observations devraient suivre assez vite.

D'ailleurs,je veux bien tenter l'exercice. Vu mes talents en post-traitement, votre soft part avec un avantage considérable. :lol: :lol:

ms55
Messages : 326
Inscription : 21 sept. 2021, 22:08
Localisation : 67300

Lucky or not lucky, that is the question

Message par ms55 » 05 déc. 2022, 08:27

Pour se faire, dans notre cas, la base est de travailler sur les mêmes fichiers brutes. A savoir, une vidéo d'images parfaitement continues, non traitées, non triées, non compressées et à l'histogramme non modifié de quelques façon. Pas besoin que les vidéos soient très longues, environ 30s. Et bien sûr, pour pouvoir comparer fournir aussi l'image issue de votre soft.
Pour un fichier SER de 3000 images (1,4Go) j'ai encore de la place dans ma Dropbox.
3000 images à 100fps cela fait bien une vidéo de 30s qui répond à votre demande. ;)
Un point important cependant : difficile de faire une recherche en profondeur (8+1+8) à partir d'une seule vidéo ... l'expérience s'arrêtera à l'étape 2 alors que le plus intéressant c'est après.
Mon point de vue : la théorie c'est très bien mais la compréhension du problème reste l'élément essentiel à toutes les étapes du cycle de vie d'un projet.
Avec une seule vidéo, vous allez faire du lucky imaging à partir des quelques bonnes images ou régions que vous fournira AS3 ou tout autre logiciel basé sur les lucky regions.
Ce dont je parle depuis le début de ce post "Lucky or not lucky, that is the question" c'est d'une nouvelle approche qui va chercher l'information en profondeur et dans le cas présent 8 fichiers SER de 6000 images avant et 8 fichiers SER de 6000 images après. Chaque fichier SER est remplacé dans ma méthode par 1 fichier PNG représentant le cumul de 6000 images brutes alignées.

Ci-joint la vidéo de 30s obtenue avec FireCapture correspondant à votre demande (3000 images brutes RGGB 800x600, 8-bit) :
https://www.dropbox.com/s/c3nsvul1y1zt9 ... 9.ser?dl=0
https://www.dropbox.com/s/djcgkb6djgs4i ... 9.txt?dl=0
Je dois avouer que vous avez un certain talent pour trouver des images de Jupiter prise à l'autre bout du monde mais ca ne nous avance guère.
Vous peut-être mais pas moi :
102.gif
102.gif (220.38 Kio) Consulté 2668 fois
Les détails correspondent bien mais l'image issue du lucky imaging (AS3+WinJupos) manque cruellement de détails.
Et en plus :
- toujours ces vilains artefact issus des traitements à base d'ondelettes,
- ces limbes et ces pôles complètement flous.
Est-ce cela le résultat de votre méthode scientifique ? ;)

Avatar de l’utilisateur
steph37
Messages : 4389
Inscription : 14 avr. 2021, 11:03
Localisation : Chenonceaux

Lucky or not lucky, that is the question

Message par steph37 » 05 déc. 2022, 09:19

Merci @ms55 pour la vidéo que je suis en train de télécharger.
Je vais essayer de la traiter.
Si je vous comprends bien, elle ne permet toutefois pas d'expérimenter votre méthode, c'est dommage.

Pour commencer à me convaincre, voici comment il faudrait s'y prendre :
- partir d'une de vos images résultat dont vous êtes fier
- mettre à dispo toutes les images brutes utilisées pour la fabriquer
- expliquer encore plus clairement votre méthode (pour l'instant je n'ai pas réussi à comprendre vraiment)
- mettre à dispo votre soft, qu'on puisse reproduire votre image résultat

- à partir des même images brutes, laisser les talents dont ce forum est rempli, appliquer leurs différentes méthodes
- enfin comparer les résultats de votre méthode et des différentes méthodes utilisées ici

Dernier point : malgré mes efforts, je ne parviens pas à comprendre le sens de l'utilisation d'images de la même cible mais prises par d'autres dans des conditions totalement différentes. Pour moi, cela dessert votre cause et en tout cas ne prouve absolument rien concernant les avantages de votre méthode par rapport au Lucky Imaging.

ms55
Messages : 326
Inscription : 21 sept. 2021, 22:08
Localisation : 67300

Lucky or not lucky, that is the question

Message par ms55 » 05 déc. 2022, 09:40

steph37 a écrit :
05 déc. 2022, 09:19
Merci @ms55 pour la vidéo que je suis en train de télécharger.
Je vais essayer de la traiter.
Si je vous comprends bien, elle ne permet toutefois pas d'expérimenter votre méthode, c'est dommage.

Pour commencer à me convaincre, voici comment il faudrait s'y prendre :
- partir d'une de vos images résultat dont vous êtes fier
- mettre à dispo toutes les images brutes utilisées pour la fabriquer
- expliquer encore plus clairement votre méthode (pour l'instant je n'ai pas réussi à comprendre vraiment)
- mettre à dispo votre soft, qu'on puisse reproduire votre image résultat

- à partir des même images brutes, laisser les talents dont ce forum est rempli, appliquer leurs différentes méthodes
- enfin comparer les résultats de votre méthode et des différentes méthodes utilisées ici

Dernier point : malgré mes efforts, je ne parviens pas à comprendre le sens de l'utilisation d'images de la même cible mais prises par d'autres dans des conditions totalement différentes. Pour moi, cela dessert votre cause et en tout cas ne prouve absolument rien concernant les avantages de votre méthode par rapport au Lucky Imaging.
Je ne veux convaincre personne. Mon but c'est uniquement de présenter une autre façon de faire de l'astro sur ma terrasse en ville.
Malheureusement ma terrasse n'est pas située sur la lune aussi je dois trouver le moyen d'atténuer la turbulence atmosphérique.
Quant au dernier point, il m'apporte la preuve que ma vidéo reproduit des détails existant du début (images de Juno et C.GO) à la fin (images de l'astram japonais).
Internet est un formidable outil qui permet ce type d'expérience et le site Japan Alpo une bonne vitrine du lucky imaging.

Avatar de l’utilisateur
steph37
Messages : 4389
Inscription : 14 avr. 2021, 11:03
Localisation : Chenonceaux

Lucky or not lucky, that is the question

Message par steph37 » 05 déc. 2022, 09:58

Merci @ms55 pour ta réponse
Est-ce que, quand ton dev sera fini, tu envisages de commercialiser ta solution ? (peut-être avec un package hardware ?)

ms55
Messages : 326
Inscription : 21 sept. 2021, 22:08
Localisation : 67300

Lucky or not lucky, that is the question

Message par ms55 » 05 déc. 2022, 10:37

steph37 a écrit :
05 déc. 2022, 09:58
Merci @ms55 pour ta réponse
Est-ce que, quand ton dev sera fini, tu envisages de commercialiser ta solution ? (peut-être avec un package hardware ?)
Il faut déjà mesurer la progression entres les images VA des versions 0.1 et 0.7 (la prochaine) du logiciel "turbu".
L'image de gauche correspond au visuel assisté de septembre 2021.
66_va.png
Je pense arriver à la version 1.0 courant 2023 mais je n'envisage pas sa commercialisation mais plutôt la présentation en direct sur internet de différentes soirées consacrées aux planètes et au ciel profond.
Il sera possible par exemple lors de la prochaine nuit des étoiles de présenter en direct à la fois les planètes et le ciel profond sur une des chaînes de télé.
Je pense que cela pourrait intéresser un public plus large que celui des astrams et faire une bonne pub pour l'astronomie en VA.
Pour moi, l'astrophoto avec son lucky imaging et ses cadors coincés dans leurs certitudes, c'est déjà du passé. ;)

Verrouillé

Revenir à « Imagerie planétaire, solaire et lunaire »